热搜词: 红叶支票打印管理 v1.0.0 支票打印管理软件 Fatkun图片批量下载 最新版 汉码 Hmark 最新版 WinSCP 免费FTP工具 v5.7.7 毁灭战士4
作者: 日期:2026-01-23 13:56:16
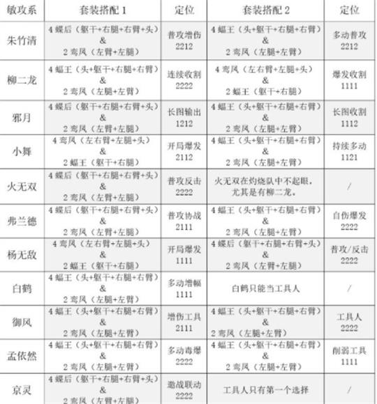
《斗罗大陆:魂师对决》游戏中敏攻系角色有很多,那么魂骨如何搭配比较好呢?今天小编就给大家介绍一下斗罗大陆魂师对决敏攻系魂骨搭配攻略,有需要的小伙伴不要错过了。
ps:玉天恒【重伤】状态的主要来源,整体输出不行,主要是给第四魂技做铺垫的。10w
以上就是《斗罗大陆:魂师对决》敏攻系魂骨搭配攻略,更多游戏攻略请持续关注手游网!
本文内容来源于互联网,如有侵权请联系删除。
Q-Dir Windows资源管理器X64最新版
Q-Dir 多窗口文件整理工具X64最新版
Q-Dir Windows资源管理器最新版
Q-Dir 多窗口文件整理工具最新版
飞鱼电子发票台账专业版
老店1688商品采集软件官方版
幻想乡萃夜祭
黑色未来88
宝塔面板最新版
传奇3 国际版绿色无限制一键端
蒲公英MPEG4格式转换器官方版
小鹅通鹅直播助手官方版
Boilsoft Apple Music Converter 苹果音乐转换器官方版