这里下载站 最近更新 下载排行
所在位置:首页 > 资讯教程 > 游戏攻略 — 《小小五千年》武将阵容搭配攻略

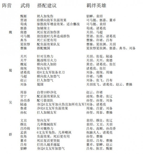
《小小五千年》武将阵容搭配攻略

作者: 日期:2026-01-21 22:26:32

《小小五千年》以三国为起点,还原三国鼎立,群雄并起,惊心动魄的战争场面,游戏中武将阵容怎么搭配,羁绊英雄是谁呢?下面小编就给大家带来了《小小五千年》武将阵容搭配攻略介绍,一起看看吧!

《小小五千年》武将阵容搭配攻略

1、品质越高,每一级的属性成长略高;

2、每突破一次,会一次性增加战斗属性(已取消);

3、同一武将,0星和6星(只突破不加点)每升一级增加的战斗属性一致;

4、每额外增加一点属性点,会对应增加相应的战斗属性,注意是每一级均增加。(比如同一个80级的武将,增加20统御属性(每点统御属性对应5点多血量,由于excel数据没找到,又进不了游戏测试了,姑且按5算),血量大约增长5×20×80=8000点以上)。

5、属性点会影响所属武将的兵团的附加的相应属性。

以上就是小编整理带来的《小小五千年》武将阵容搭配攻略分享,大家还喜欢吗?更多精彩内容,请点击关注手游网,小编将持续为您更新!

本文内容来源于互联网,如有侵权请联系删除。

最新文章