这里下载站 最近更新 下载排行
所在位置:首页 > 资讯教程 > 游戏攻略 — 《小小五千年》优秀武将战法满级数据表

《小小五千年》优秀武将战法满级数据表

作者: 日期:2026-01-21 22:14:41

小小五千年优秀武将战法满级怎么样?《小小五千年》是一款三国背景的策略战斗游戏,下面手游小编就给大家带来了《小小五千年》优秀武将战法满级数据表分享,想要了解的一起看看吧!

《小小五千年》优秀武将战法满级数据表

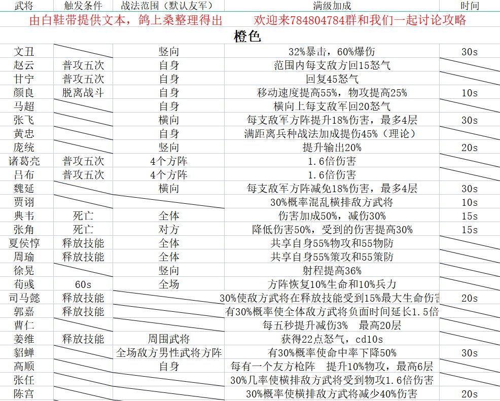
张飞:武将横向每有一支敌军方阵自身提升18%伤害可叠加4层,持续30s

赵云:普攻五次,临近有一支敌方方阵回复15怒气

诸葛亮、吕布:普攻五次触发4个方阵1.6倍伤害

文丑:竖向上所有友军暴击提高32%,爆伤提高60%,持续30s

颜良:每次脱离战斗本方阵移动速度提高55%,物攻提高25% 持续10s

庞统;开局竖向友方武将提升输出20% 持续20s

魏延:武将横向每有一支敌军方阵自身提升18%减伤可叠加4层,持续30s

甲鱼 开局横排地方武将30%概率混乱10s

典韦 死亡全体伤害加成50%,减伤30% 持续15s(用作演武工具人)

张角 死亡降低对方伤害50% 受到的伤害提高30% 15s

夏侯惇 武将释放技能 全体友军共享自身55%物攻和55物防

周瑜:策攻策防

徐晃 竖向友方武将射程提高36%

荀彧 60s全场方阵恢复10%生命和10%兵力

司马懿 武将释放技能30%使全体武将在20s释放技能受到15%最大生命伤害

郭嘉 释放技能有30%概率使全体敌方武将负面时间延长1.5倍

曹仁 每五秒提升减伤3% 最高20层

姜维,每次释放技能 使武将周围武将获得22点怒气,cd10s

貂蝉 战斗开始有30%概率使全场敌方男性武将方阵命中率下降50% 持续30s

高顺 每有一个友方枪阵 提升10%物攻,最高6层

张任 战斗开始有30%几率使横排敌方武将受到物攻1.6倍伤害

陈宫 开局有30%概率使横排敌方武将减少40%伤害,持续20s

吕蒙 开场友方横排方阵为自己提供32%闪避,持续30s

陆逊 每只友方策士方阵提供10%策攻 最高6层

孙策 每秒获得4怒气

陶谦 战斗30s 全体友方方阵物攻物防策攻策防提升35%

朱然 开局横向友方武将普攻获得怒气提升50%

沙摩柯 普攻5次降低敌方45怒气

李典 5次普攻打盾和策让对面损失10%最大生命值

丁奉 开局横排所有友方武将获得18怒气

张昭 每次释放技能使全体友方武将治疗效果提升60% 持续20s

徐盛 开局竖向上友方武将获得18怒气

程普 开局武将所在竖向友方方阵获得20%减伤 持续20s

以上就是小编整理带来的《小小五千年》优秀武将战法满级数据表,大家还喜欢吗?更多精彩内容,请点击关注手游网,小编将持续为您更新!

本文内容来源于互联网,如有侵权请联系删除。

最新文章